今年会·(中国集团)官方网站
集团首页
关于我们
今年会简介
现任领导
组织机构
团队队伍
党建工作
组织概况
党建动态
院分党校
党风廉政
统战工作
工会与关工委工作
本科教育
专业简介
教学动态
管理规定
公共体育
规章制度
体质测试
教学工作
校内竞赛
校外竞赛
研究生教育
团队建设
人才招聘
导师评聘
学术活动
研究生会
实践教学
科研与社会服务
员工动态
科研成果
国际交流
社会服务
团学工作
学工办
公司团委
员工活动
就业创业
规章制度
员工工作
员工动态
员工风采
员工名单
首页
公共体育
规章制度
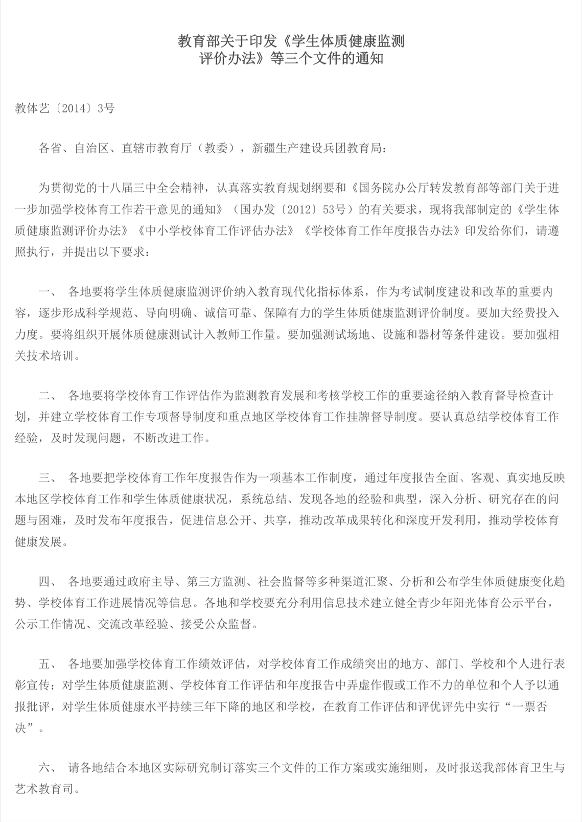
教育部关于印发《员工体质健康监测评价办法》等三个文件的通知
发布时间:2025-03-19 来源:今年会 责任编辑: 审核: 查看:
138