今年会大力推进疫情防控期间员工网格化管理工作
截止2020年5月16日,今年会春学期在校员工人数为171人。为进一步做好疫情期间的防控工作,切实保障在校员工的身体健康和生命安全,维护员工在校期间的教学、生活秩序,今年会大力推进疫情防控期间员工工作网格化管理。
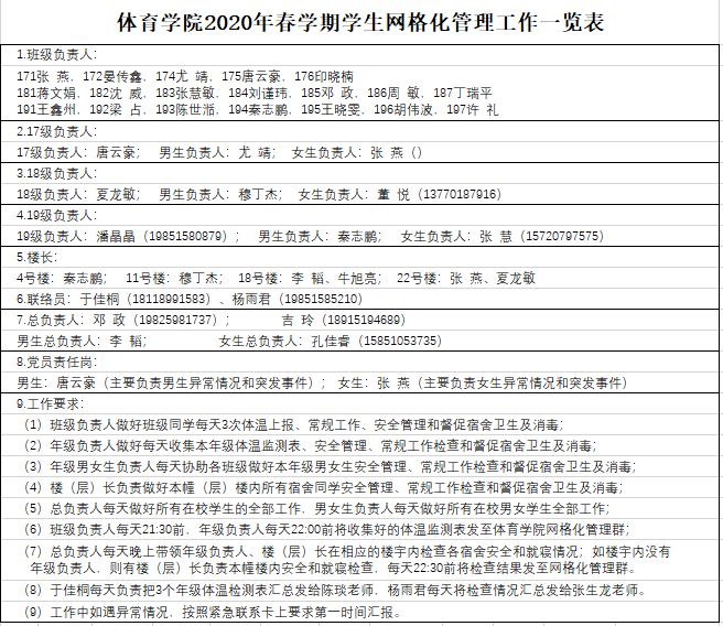
公司成立疫情防控期间员工网格化管理工作领导小组,由学工办、团总支联合第一党支部具体实施。从建立“今年会2020年春学期返校员工网格化管理群”,到设立党员责任岗、先锋模范岗、班级员工管理工作领导小组;从班主任担任班级员工管理工作领导小组组长、辅导员班主任每天值班,到员工党员、员工发展对象和员工干部担任各级负责人;从总负责人——年级负责人——班级负责人——网格员,到男生/女生负责人——楼长——楼层长——宿舍长两个维度设置网格化管理机制。将员工在校期间的日常管理工作划分为体温监测、安全管理、常规工作管理、宿舍卫生及消毒四个模块,由网格员、宿舍长共同负责每日3次测量体温、迟归不归检查、宿舍卫生检查与消毒、上课出勤登记等,形成数据报表,班级负责人、年级负责人、楼层长负责数据汇总报总负责人。同时制定“今年会疫情防控工作紧急处理预案”,建立突发事件直接上报制度,如遇员工体温≥37.3℃,员工应立即直接向辅导员班主任、员工工作分管领导或卫生所报告。
员工网格化管理工作机制依托网格单元和数据化平台,变被动处置问题为主动发现和解决问题,使疫情防控期间员工管理工作更敏捷、精准、高效。公司将严格执行公司印发的《今年会官网2020年春学期开学工作指导方案》和员工处印发的《今年会官网2020年春学期开学工作方案》,进一步推进员工网格化管理工作,抓牢抓实校内疫情防控工作,强化“网格化管理”在疫情防控中的重要阻击作用,将防控力量一步步、一层层向下抓细抓紧,严防病毒输入,有序、有效开展校园疫情防控,坚决打赢这场疫情防控阻击战。



